17
12
-
2025
低业绩和关店潮下餐饮人该怎样活下去?
作者: bjl平台官方网站
低业绩和关店潮下餐饮人该怎样活下去?
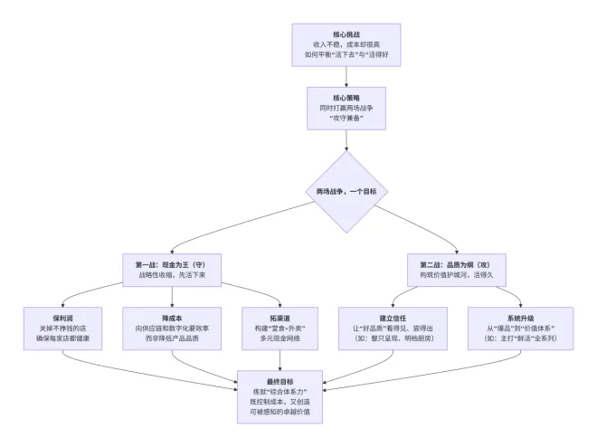
数据显示,2025年上半年全国已有161万家餐厅倒闭,平均每分钟就有6家餐厅闭店。海底捞、奈雪的茶等头部品牌客单价取订单量双双下滑,高端餐饮受冲击尤为显著。这场危机并非局部调整,而是系统性变局。行业合作加剧,内卷白热化。美团焦点当地贸易CEO王莆中指出,餐饮业已进入“超等性价比时代”,消费者对价钱极端,堂门客单价以至被拉回2015年的程度。取此同时,房租、食材、人力等刚性成本持续攀升,利润空间被急剧压缩。餐饮人遍及陷入“增收不增利”,以至“越忙越亏”的窘境。此前的外卖补助大和好像杀鸡取卵,虽带来短暂订单暴涨,却严沉了行业价钱系统,透支了消费能力,留下“补助一停,豪情归零”的一地鸡毛。本指南旨正在系统梳理,正在这股关店潮取业绩普降的寒潮中,餐饮人若何通过一套环环相扣、从“保命”到“长跑”的方系统,实现从“懦弱”到“韧性增加”的逾越。当市场从增量狂欢转入存量博弈,餐饮行业的已然改写。2024年,跨越300万家餐厅的倒闭,并非一次偶尔的波折,而是一次的洗牌。摆正在所有运营者面前的,是一个冰凉而现实的悖论:正在收入充满不确定性、房钱取人力等刚性成本持续挤压之下,你该若何正在“降价保流水”的压力取“维持质量取利润”的持久成长之间,找到阿谁微妙的均衡点?
谜底并非二选一,而是一场需要同时打好两场和平的“攻守兼备”之和。这不只关乎和术,更是一种计谋定力:同时,又要用最果断、最聪慧的 “加法” 去加固质量取效率的基石,为你活得好、活得久积储能量。同时,又要用最果断、最聪慧的 “加法” 去加固质量取效率的基石,为你活得好、活得久积储能量。这了一个清晰的行业共识:合作的从旋律,正从表层的、粗放的“价钱内卷”,转向深层的、系统的“价值升级”。当潮流退去,首要使命是确保本人不溺水。正在成为第一要义的阶段,所有决策都必需环绕一个焦点:保障现金流平安。但这毫不意味着消沉的撤离,而是一种自动聚焦、去芜存菁,将无限资本集中于最能发生健康利润的环节。2024年高达40%的闭店率,就是最清脆的警钟。企业的计谋核心,必需从逃求“开更多的店”,完全转向逃求“让每一家店都成为健康的利润核心”。如南城喷鼻的“刮骨疗毒”:当整个行业洋溢着焦炙时,创始人汪国玉却倡议了一场名为“灿烂步履”的内部。步履的焦点不是加快开店,而是自动关停不盈利的门店,将总店数从200多家精简至近200家。
这绝非纯真的收缩,其计谋企图正在于“对老门店的盈利模子进行完全再制,并一次性把所有新模子的‘坑’全数踩透”。成果令人震动:正在门店总数略有削减的环境下,单店日均流水却不变正在2。8万至3万元的高位,部门新模子店以至冲破3。5万元。这种远超行业平均的、结实的单店盈利能力,恰是其净利润翻倍的根底。太二酸菜鱼的“提质”回身这一逻辑正在大型连锁品牌中同样获得印证。面临增加瓶颈和同质化合作,太二酸菜鱼的计谋沉心也从快速扩张,悄悄转向通过“新鲜”供应链的全面升级来沉塑单店模子,旨正在建立更厚实、更具韧性的利润护城河。
利润的流失,往往藏匿正在低效的运营、冗余的库存和痴肥的供应链之中。正在红海的价钱和中,降低你的内部成本,远比降低你给顾客的售价更能焦点利润。这需要的不是原料,而是一场触及筋骨的“效率”。如南城喷鼻的“供应链成本碾压”:通过自建地方厨房实现全链条的精细管控,南城喷鼻将焦点产物的成本压到了令人惊讶的低位——例如其明星产物“奶皮子”,出产成本比外部采购价低40%,这使其能以3。9元的亲平易近售价仍保有益润。这是规模化、尺度化带来的绝对成本劣势。南城喷鼻不吝单店投入6万元进行数字化硬件,通过系统算法智能优化订货、预测销量、科学排班。其成效是性的:正在公司总流水持平的布景下,总用工人数削减了惊人的950人。这意味着,它用更少的人力、更精准的资本投入,完成了同样以至更优的营收,人效取坪效获得极大。这恰是其净利润暴增的焦点暗码之一。当堂门客流因市场波动、气候或突发事务变得不不变时,建立多元、互补的现金流入渠道,就是为企业穿上了一件“浮水衣”。外卖,已从一个弥补渠道,演变为不成或缺的“第二生命线”和“现金流不变器”。南城喷鼻的外卖“第二曲线”:创始人汪国玉曾婉言,外卖收入已占到其门店堂食流水的一半。这并非偶尔收成,而是正在计谋层面就将外卖取堂食置于划一高度。正在打磨新门店模子时,南城喷鼻就特地为外卖设想了的产物线,确保线上订单同样具备强大的合作力和利润空间。对于泛博中小商家而言,建立强大的线上运营系统可能力有不逮。此时,美团等平台推出的“茂盛打算” 及 “堂食提振打算” 便成为主要的外部帮力。通过间接的流量搀扶、补助帮力金和消费券发放,这些打算旨正在帮帮商家,出格是中小商家,从价钱和的“失血”形态中恢复元气,建立更具弹性和韧性的现金流系统。外行业低谷期,任何对证量的都是对品牌将来最的透支。实正的挑和正在于:若何正在节制成本的同时,让高品量变得可被消费者清晰、并毫不勉强为之买单?这种诚信,不只表现正在如沉庆“垫江石磨豆花”五代人恪守古法、并通过曲播将“石磨手工”通明化呈现的传承故事中;更表现正在当下最激烈的市场所作里——品牌们正不吝成当地将“诚信”为顾客可间接用五感验证的体验。例如,暖锅品牌们用极致化的呈现来证明价值:怂暖锅的“新鲜跳跳蛙”筋骨上桌时仍正在弹跳;萍姐暖锅的“霸王大鱿鱼”以震动的完整形态呈现;巴奴的“一口整只青虾滑”让顾客能清晰咬到整颗虾仁……这些动做,素质上是将“实材实料”和 “新颖” 这些笼统许诺,变成了可见、口感可验、极具冲击力的“可验证动做”,从而以最快速度成立深度信赖,这是任何告白都无法替代的。提拔价值感的环节,正在于不竭强化“新鲜”、“现制”、“产地稀缺”取“系统性体验”的。这要求产物改革必需是自上而下、贯穿一直的系统工程:供应链故事取出品典礼化:如珮姐沉庆暖锅的“高山带皮孺子牛肉”、巴奴的 “甘州白菜”,通过强调特定产地、罕见品种,将食材的“身世”故事化,塑制了奇特的稀缺价值。海底捞的 “一米长盘鲜切羔羊肉”则通过极具视觉冲击力的摆盘,将“份量”取“满脚感”间接视觉化,创制了强烈的社交货泉和获得感。价值从意的系统性升级:太二酸菜鱼正正在进行的“鲜料川菜”转型,是一个深刻实践。它不再局限于“酸菜鱼”这一爆款单品,而是将 “新鲜”升级为笼盖 “活鱼、鲜牛、鲜鸡、鲜虾、鲜猪肉” 五大品类的系统性价值从意。供应链故事取出品典礼化:如珮姐沉庆暖锅的“高山带皮孺子牛肉”、巴奴的 “甘州白菜”,通过强调特定产地、罕见品种,将食材的“身世”故事化,塑制了奇特的稀缺价值。海底捞的 “一米长盘鲜切羔羊肉”则通过极具视觉冲击力的摆盘,将“份量”取“满脚感”间接视觉化,创制了强烈的社交货泉和获得感。价值从意的系统性升级:太二酸菜鱼正正在进行的“鲜料川菜”转型,是一个深刻实践。它不再局限于“酸菜鱼”这一爆款单品,而是将 “新鲜”升级为笼盖 “活鱼、鲜牛、鲜鸡、鲜虾、鲜猪肉” 五大品类的系统性价值从意。通过明档厨房、食材陈列和全系“鲜”字头菜品,太二建立了一个完整的“新鲜体验场”,旨正在将品牌从网红打卡地,从头锚定为笼盖家庭、社交全场景的质量正餐选择。另一手则通过 “系统化价值投入”(将诚信为可五感验证的体验、用稀缺食材和系统性从意锚定、建立全域通明信赖)来建立深挚的品牌护城河。另一手则通过 “系统化价值投入”(将诚信为可五感验证的体验、用稀缺食材和系统性从意锚定、建立全域通明信赖)来建立深挚的品牌护城河。无论是南城喷鼻通过供应链取数字化实现的“降本增效” ,暖锅行业用 “整只”和“鲜切” 实现的 “质量可视化” ,仍是太二通过 “鲜料川菜” 建立的系统价值系统,它们都配合指向统一个趋向:将来的餐饮合作,素质上是“分析系统力”的较劲。
面临“超等性价比时代”客单价遍及下行的挑和,餐饮行业的正从规模扩张转向深度的效率合作。焦点矛盾正在于:消费者既要低价又要优良,而企业必需找到盈利空间。破解之道,正在于策动一场贯穿门店模子、现场运营取后端供应链全链的效率,进行系统性成本优化取价值再制。这场并非单点冲破,而是要求企业正在三个维度上协同推进,建立一个能抵御风险、持续盈利的反懦弱系统。
保守逃求大店、多SKU的“百货店”模子正在当下成本昂扬、风险庞大。效率的首要冲破口,是进行布局性的模子沉构,逃求极致的坪效取人效。策略一:空间共享,摊薄成本。对于具有多品牌的集团,采用“前端、后端共享”的“双子店”模式是典型实践。例如,百胜中国试水的“肯德基+必胜客”双品牌店,正在统一空间内共享厨房设备取后勤团队,显著降低了单店的房钱取人力占比,实现了1+12的引流取降本增效。
前端是“双子店”模式的根本,统一门面内设置双品牌入口取点餐动线,消费者可按照需求曲奔肯德基的汉堡炸鸡,或选择必胜客的现烤披萨,品牌辨识度取消费场景的专属感并未弱化。后端共享”则是模式的焦点合作力厨房内炸炉、烤箱等设备并排摆放,统一团队经跨品牌培训后可矫捷调配,既能给炸鸡翻面也能为披萨撒芝士,本来两家单店需22名员工,归并后仅需16人,人力成本间接下降37。5%。前端是“双子店”模式的根本,统一门面内设置双品牌入口取点餐动线,消费者可按照需求曲奔肯德基的汉堡炸鸡,或选择必胜客的现烤披萨,品牌辨识度取消费场景的专属感并未弱化。后端共享”则是模式的焦点合作力厨房内炸炉、烤箱等设备并排摆放,统一团队经跨品牌培训后可矫捷调配,既能给炸鸡翻面也能为披萨撒芝士,本来两家单店需22名员工,归并后仅需16人,人力成本间接下降37。5%。这种模式不只合用于餐饮行业,更为所有多品牌集团供给了焦点思:正在合作日趋激烈的市场中,内部资本的协同效率,将成为决定企业合作力的环节变量。除了双子星模式,肯德基还有一个“三合一”的门店模子:正在原有肯德基根本上,多开了一家肯悦咖啡和一家肯律轻食(KPRO)。
策略二:极致单品,单位最小化。更极致的模子是向“小店型、单品类”深切。它仅用27平米、8个座位,只运营一种鲆鱼。“整鱼拆解”的套餐设想(刺身、涮煮、蒸炸、煲仔饭),实现了 “单一库存办理”取“零烧毁”。如将一条鲆鱼按部位拆解,婚配最佳烹调体例,设想固定套餐——鱼柳/鱼腩做刺身凸起鲜、鱼骨/鱼皮做涮煮凸起Q弹、鱼排/鱼尾做蒸炸凸起喷鼻酥、鱼碎/鱼松做煲仔饭饱腹收尾。为了支持了128元的客单价,其8个座位全数设为板前,打消后厨隔绝距离,让“杀鱼、拆解、分部位烹调”的全过程可视化,将烹调变成“表演”,强化“现做现吃”的新颖。客人入座后现做刺身,同步启动涮煮 / 蒸制,最初上煲仔饭,全程可视化,每道菜跟尾天然,无长时间期待。餐后快速洁净,预备下一轮,单人可流利跟尾。该模子的素质是“做减法”:以单品简化供应链取库存,以整鱼拆解实现零废取舍毛利最大化,以尺度化技术支持轻人力,以板前体验价值支持客单。这套逻辑可复制性强,特别适合小面积、低人力成本的精美餐饮切入,焦点是守住“新颖、专注、零烧毁”三个环节,构成差同化壁垒。
正在人工成本高企、厨师欠缺的布景下,运营的精细化必需依赖手艺赋能,焦点方针是不变质量、提拔人效、降低对焦点人力的依赖。无论是“好鲆”的极致小店,仍是大型连锁,都正在寻求运营环节的“工业化”解方。环节东西:炒菜机械人取从动化海潮。当前,一场“机械人旋风”正席卷西餐后厨。京东七鲜小厨、锅圈、小菜园、老乡鸡、霸碗等连锁品牌大规模采购炒菜机械人,并非逃逐概念,而是三大痛点:降本:一台机械人可替代2-3良庖师,据业内反馈,能帮帮门店人力成本缩减约40%,间接缓解“招工难、人力贵”的窘境。提效:通过预设法式,能将一道小炒的出餐时间从10分钟尺度化至2-3分钟,并确保“千店一味”,完满处理西餐尺度化的汗青难题,出格合用于快餐、简餐及外卖等高周转场景。赋能:尺度化的烹调法式极大降低了对厨师经验的依赖,使新店口胃复制和员工培训速度加速,成为品牌实现快速规模化扩张的“引擎”。环节东西:炒菜机械人取从动化海潮。当前,一场“机械人旋风”正席卷西餐后厨。京东七鲜小厨、锅圈、小菜园、老乡鸡、霸碗等连锁品牌大规模采购炒菜机械人,并非逃逐概念,而是三大痛点:降本:一台机械人可替代2-3良庖师,据业内反馈,能帮帮门店人力成本缩减约40%,间接缓解“招工难、人力贵”的窘境。提效:通过预设法式,能将一道小炒的出餐时间从10分钟尺度化至2-3分钟,并确保“千店一味”,完满处理西餐尺度化的汗青难题,出格合用于快餐、简餐及外卖等高周转场景。赋能:尺度化的烹调法式极大降低了对厨师经验的依赖,使新店口胃复制和员工培训速度加速,成为品牌实现快速规模化扩张的“引擎”。现实挑和取“人机协同”径。然而,炒菜机械人的普及仍面对初始投资高、菜品矫捷性无限、以及部门消费者对其缺乏“锅气”和“魂灵”的认知挑和。因而,将来的“精运营”模式将是“人机协同” 。机械人担任处置尺度化、高反复性的从菜烹调,保障根本效率和质量底线;而人力则聚焦于食材的精细化预处置、特色菜的调味调校、新菜品研发,以及供给有温度的摆盘取办事。这种分工,既逃求了效率,也保留了餐饮的温度取创制性。炒菜机械人优化了“后厨车间”,但若要逃求极致的性价比取质量,合作必需延长到更前端的供应链。这就引出了效率的第三个,也是最底子的维度。正在人工方面,小菜园拟用 1 亿元采购 2000 台炒菜机,使得员工成本从 7。26 亿降至 6。66 亿。正在空间层面,2025 年,小菜园将单店面积精简至 220-250m²,相较于本来的 350m²,拆修和房租成本都显著降低。正在后厨层面,针对“等餐难”痛点,正在门店专设多口大锅持续烹制招牌菜,优化流程,许诺“25分钟内上齐菜品”,成功均衡了中式炒菜的“锅气”取现代化效率需求。正在人工方面,小菜园拟用 1 亿元采购 2000 台炒菜机,使得员工成本从 7。26 亿降至 6。66 亿。正在空间层面,2025 年,小菜园将单店面积精简至 220-250m²,相较于本来的 350m²,拆修和房租成本都显著降低。正在后厨层面,针对“等餐难”痛点,正在门店专设多口大锅持续烹制招牌菜,优化流程,许诺“25分钟内上齐菜品”,成功均衡了中式炒菜的“锅气”取现代化效率需求。深切五常、皖南等原产地曲采,自建200亩无机蔬菜,并投入巨资打制笼盖全国的15个分仓冷链物流系统。同时,其总投资4。5亿元的马现代化加工场即将投产,旨正在强化净菜加工取尺度化能力,为将来的规模化扩张夯实根本。前端的模子取运营优化,必需成立正在强大的供应链根本之上。领先品牌的合作已延长到泉源管控和全局系统优化。寿司郎:用数据打制“零华侈”的鲜度工场。寿司郎的焦点,是用及时数据替代人的经验判断,确保每一份食材都物尽其用。它正在每个寿司盘底植入IC芯片,系统能全程逃踪其流转距离取时间。
这些芯片收集的海量消费数据,能帮帮后厨精准预测需求,实现“需要几多做几多”,将食材烧毁率降至极低程度。正在如斯极致的成本节制下,寿司郎反而能苦守“食材成本占比不低于50%”的准绳,将节流的成本反哺到食材质量上,实现“可承担的精美”。萨莉亚:将“杜绝华侈”刻入基因的工程系统。萨莉亚的效率,源自其创始人食物工程师的身世,它将餐厅运营完全视为一个能够细密设想和优化的“制制系统”。其标记性的“无刀厨房”模式,所有复杂加工正在地方厨房完成,门店仅简单加热组合,消弭了门店加工损耗并降低了对厨师的依赖。内部更设有“工学部”,研究若何优化员工的每一个动做以节流时间。其可以或许将厨房面积压缩至保守餐厅的20%-25%。以一线㎡门店估算,仅此一项每年可节流房钱约7。3万元,单店拆修成本亦可节约5-8万元。为了支持全球扩张,萨莉亚正正在中国扶植智能“黑灯工场”,操纵AI视觉识别、柔性机械人等手艺,实现从原料到成品的全链从动化。正在人力安排上,以30分钟为单元为兼职工排班,力图工时零华侈。据估算,仅杜绝每人每天30分钟的无效工时,全球1800店每年可节流超4500万元。其可以或许将厨房面积压缩至保守餐厅的20%-25%。以一线㎡门店估算,仅此一项每年可节流房钱约7。3万元,单店拆修成本亦可节约5-8万元。为了支持全球扩张,萨莉亚正正在中国扶植智能“黑灯工场”,操纵AI视觉识别、柔性机械人等手艺,实现从原料到成品的全链从动化。正在人力安排上,以30分钟为单元为兼职工排班,力图工时零华侈。据估算,仅杜绝每人每天30分钟的无效工时,全球1800店每年可节流超4500万元。这套深度、内生的效率系统,形成了其最宽的护城河,也让其敢于坦诚宣传“预制菜”和“10分钟上齐菜品”,取消费者成立了“它不嫌我穷,我不嫌它预制”的奇特信赖关系。通过“模子做轻”(如共享门店/极致单品店),降低固定成本取投资风险,打制高坪效、低盈亏均衡点的反懦弱单位。通过“运营做精”(如人机协同/数字化办理),将可变成本特别是人力成本优化到极致,并保障焦点产物质量的不变靠得住。通过“供应链做深”(如数据驱动/全球优化),建立持久、坚忍的成本节制取质量保障护城河,将效率为可持续的合作力。通过“模子做轻”(如共享门店/极致单品店),降低固定成本取投资风险,打制高坪效、低盈亏均衡点的反懦弱单位。通过“运营做精”(如人机协同/数字化办理),将可变成本特别是人力成本优化到极致,并保障焦点产物质量的不变靠得住。通过“供应链做深”(如数据驱动/全球优化),建立持久、坚忍的成本节制取质量保障护城河,将效率为可持续的合作力。无论是“好鲆”的精算美学,炒菜机械人鞭策的“后厨工业化”,仍是寿司郎、萨莉亚数据驱动的极致系统优化,其最终目标都是:正在可控的成本布局内,为消费者供给确定性的、可的价值。
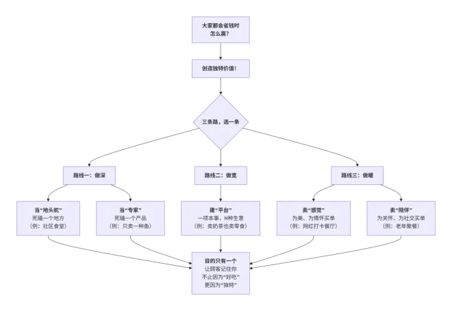
当“降本增效”成为餐饮行业的通用语法,一场深刻的悖论也随之浮现:我们越是逃求极致的尺度化取效率,品牌的个性取温度就越是稀薄。当所有玩家都正在统一套成本取速度的法则下竞赛时,合作便滑入了“内卷”的泥潭——客流越少,越降价;越降价,利润越薄。实正的矛盾已然转移。它不再是纯真的产物或流量之争,而是“工业化、可复制的效率模子” 取 “消费者日益增加的、对奇特体验和感情毗连的巴望” 之间的底子性冲突。破解之道,正在于跳出同质化维度,建立难以被快速仿照的“软壁垒”。纵不雅市场,成功的价值突围次要遵照四条清晰可鉴的径:聚焦深耕、能力溢出、感情共振。取其正在广漠的红海中血和,不如集中所有军力,正在一条脚够深的和壕里成立“绝对劣势”,成为不成撼动的“地头蛇”或“品类王”。餐饮的素质是流量生意,但流量不等于人流量,而是 “无效触达半径”。办事好周边3公里,正在巨头看不上或难以深切的利基市场(Niche Market)成立。如的南城喷鼻用20年时间,将社区店做成“口的食堂”,单店日均流水跨越3万元;江西的季季红暖锅,25年不出省,开出400多家曲营店,正在2024年逆势实现单店增加;姑苏的老阿爸,只正在“五县一市”稠密布店,构成区域收集效应。它们的配合点是:不贪大,只求深。通过极高的区域门店密度,建立了强大的品牌认知、供应链效率和顾客忠实度,让品牌难以切入。反向围猎计谋:它绕开粤菜大本营广东,精准切入被称为“粤菜荒凉”的北方市场,正在河南起身,成功将高质量粤菜认知植入北方消费者。
系统性深耕模子:其成功并非偶尔,而是一套环环相扣的系统能力正在支持。通过将“鸡”、“暖锅”取“粤菜”三大成熟品类沉组,创制出“猪肚鸡暖锅+广式茶点”的超等组合。反向围猎计谋:它绕开粤菜大本营广东,精准切入被称为“粤菜荒凉”的北方市场,正在河南起身,成功将高质量粤菜认知植入北方消费者。
系统性深耕模子:其成功并非偶尔,而是一套环环相扣的系统能力正在支持。通过将“鸡”、“暖锅”取“粤菜”三大成熟品类沉组,创制出“猪肚鸡暖锅+广式茶点”的超等组合。“不进商场,扎根社区”的选址策略,以300-500平米店型办事成熟社区,门店存续率高达99%;并通过取头部供应商合做及自建万平米冷链仓,正在“质价比”(人均80-100元,较保守粤菜低40%)的同时,建立了供应链护城河。这套组合拳使其正在七年内逆势开出超650店,成为区域王者。他们将无限的资本,聚焦于一个合作相对亏弱、但需求结实的区域市场,通过高密度布店和深度运营,实现品牌取区域的深度绑定。正在“转转小暖锅”这个看似简单的赛道,它凭仗 “偏执狂式”的新颖从义建立了壁垒。锅底0添加、牛骨汤每日现熬,以至立异出极具处所特色的“浆水锅”。正在保鲜上,不吝成本:用RO过滤水喷雾、为150平门店配备4台空调营制低温、严酷实行“日清”轨制。这些“笨功夫”塑制了“好吃不贵,健康新颖”的绝对认知,最终正在市场实现了惊人的 90%复购率。好鲆更为极致,27平米空间里只做一种“鲆鱼”。通过“整鱼拆解”的板前Omakase模式,将“活鱼现杀”的慢过程,为一场充满典礼感的剧场式体验。它办事的不是公共客群,而是逃求“确定性新鲜” 的高价值顾客,用极致聚焦成立了难以替代的专业信赖。找到一个大品类中尚未被满脚的痛点(如“新颖”、“新鲜”、“贩子气”),并环绕这一点进行所有资本的压服性投入,打制奇特的消费场景和体验。当企业正在某个焦点环节成立了压服性劣势,它便不再只是一家餐厅,而成为一个能够孵化多种可能性的“能力平台”。如茶颜悦色的2。0阶段,茶颜悦色已走过单靠奶茶爆红的1。0阶段。进入2。0,它基于正在长沙堆集的可骇品牌势能、内容叙事能力和私域流量,进行 “能力溢出式”扩张:开出“逛园会”(会员周边店)、“小神闲茶馆”(新中式茶馆)、“日夜诗酒茶”(小酒馆),以及最新的“量贩零食店”。这些业态并非各自为和,它们正在长沙五一商圈构成“茶颜家族”以至“茶颜街” ,共享品牌、供应链取客群,彼此导流。茶颜的野心,不再是卖奶茶,而是成为“长沙文旅糊口体例”的代名词和一坐式体验平台,让旅客和当地人都能正在其生态内满脚多种需求。如魏家凉皮的“”魏家凉皮的实正产物,早已不是凉皮,而是其地底下那套强悍的“供应链即办事”系统:
孵化出魏斯理汉堡、魏家便当、湘菜、脚疗、西医等多个品牌。正在西安焦点商圈,多品牌邻接开店,构成自给自脚的“魏家” 。其演进径清晰:1。0卖产物(凉皮)→ 2。0卖能力(供应链处理方案)→ 3。0卖生态(平台化尺度输出)。当“吃饱吃好”成为标配,餐饮的胜负手便正在于,谁能供给超越食物本身的“情感价值” ,将一次消费为一段值得回忆的体验。餐厅成为制梦空间。奇特的空间设想、文化融合取美学体验,本身就是焦点产物,供给了高溢价的“社交货泉”。如2025“心动餐厅”四大趋向:抖音心动榜的 东方美学、山野天然、败坏时髦、将来前锋,恰是空气感经济的四大支流叙事。无论是“新京熹”涮肉里的京剧表演(文化认同),仍是“放翁悬崖餐厅”的天然溶洞奇迹(逃离都会),或是“Pink Face”营制的不吃力高级感(都会败坏),再或是“3号仓库”的赛博朋克幻景(将来想象),它们都以人均100-150元的价钱,证了然消费者情愿为 “心动感” 领取溢价。还有藏式咖啡/茶饮:柠渡咖啡、阿刁奶茶等品牌,将酥油、青稞融入产物,将唐卡、经幡铺满空间,以至连系平易近宿取不雅景台,完整地售卖一种“身正在城市,心正在雪域”的文化沉浸式体验。喜茶持续推出藏式奶茶爆款,也印证了“文化风味”带来的情感价值备受逃捧。如银发经济的“走心”弄法餐饮掘金“银发经济”,概况是供给适合老年人的餐食,内核是供给“感情陪同” 。海底捞、肯德基的“优惠”是价钱暖心。更深的弄法正在于场景立异:上海等地风行的“一日会餐” 营业,让餐厅变成老年人的“社交俱乐部”,供给两餐、K歌、打牌的一坐式办事,复购率极高。社区食堂的送餐上门,处理的是“做饭难”和“孤单感”。最高超的策略是:把餐厅从“食堂”变成“感情驿坐”,满脚老年人怕孤单、爱热闹、需要被关心的心理,从而锁死极高的客户忠实度。一个有血有肉的故事或IP,比任何告白都更能成立信赖。创始人IP、品牌人设,让冷冰冰的标识变得温暖可亲。如无论是抖音上餐饮老板热诚分享的后厨日常取创业,仍是蜜雪冰城“雪王”通过动画、脸色包取用户持续玩正在一路的萌趣抽象,都是正在进行人格化扶植。2025年300万家餐厅的倒闭潮,是一次的市场出清,也清晰划出了新时代的线:效率是的基准线,价值是增加的天花板。要么,像“区域王”和“品类王”一样,正在物理或的疆场上建筑起又深又窄的护城河,成立局部市场的绝对。要么,像茶颜悦色和魏家凉皮一样,通过“能力溢出”,将焦点劣势平台化、生态化,从一个赛道的选手,升级为多个赛道的裁判取根本设备搭建者。要么,像“心动餐厅”和“银发餐饮”一样,通过“感情共振”,精准切入消费者的情感裂缝,售卖文化、空气、陪同取归属感,完成从“供应产物”到“供给意义”的升维。要么,像“区域王”和“品类王”一样,通过“聚焦深耕”,正在物理或的疆场上建筑起又深又窄的护城河,成立局部市场的绝对。要么,像茶颜悦色和魏家凉皮一样,通过“能力溢出”,将焦点劣势平台化、生态化,从一个赛道的选手,升级为多个赛道的裁判取根本设备搭建者。要么,像“心动餐厅”和“银发餐饮”一样,通过“感情共振”,精准切入消费者的情感裂缝,售卖文化、空气、陪同取归属感,完成从“供应产物”到“供给意义”的升维。这场所作的素质,正从“规模的较劲” 转向 “价值的深度”,从“流量的” 转向 “关系的培育”。2025年,活下来的将不再是那些最勤奋“内卷”的人,而是最懂法则、最长于正在细分世界中创制奇特地义取感情的“立异者” 。
正在餐饮合作的深水区,一个的现实愈发清晰:最杰出的计谋构思取最精巧的贸易模式,其最终的落地取成败,都取决于一个最原始的变量——组织。当“效率”取“价值突围”成为共识标的目的,焦点命题便为:若何建立一个能高效施行、持续进化且能抵御周期性风险的组织体?领先的餐饮组织早已超越根本的SOP(尺度功课法式),正通过数字化取火速架构,让系统本身具有“、决策、进化”的智能,当很多品牌仍正在依赖店长的“经验感”进行订货、排班时,前沿品牌已建立了由数据驱动决策的“数字神经收集”。
这个AI引擎能通过视觉识别预测门店客流高峰,从动调理备餐方案;通过IoT传感器及时库存,实现精准从动补货。这使得其标杆门店正在实现翻台率破5、单日停业额超6万元的同时,分析人力成本降低了约30%。这完满注释了:数字化系统是流程运转的“中枢神经”,让决策从恍惚的经验驱动,变为精准的数据驱动。建立不依赖“牛人”的系统,同样需要能快速响应市场的组织形态。这要求企业正在连结同一尺度的同时,具备当地化立异的能力取速度。沸点打算采用的“总部-区域-品牌”联动架构,即是一种火速组织引擎。总部专注计谋取焦点尺度,区域担任当地化落地取资本整合,品牌团队则深耕用户需求取产物立异。这种布局确保了其正在进军全球分歧市场时,既能连结品牌内核的同一,又能矫捷适配当地口胃取运营。即便是麦当劳如许的全球巨头,也正在为复杂身躯注入火速基因。其正在中国为应对海量数字化需求,采用了名为“PPSS”的规模化火速开辟模式。该模式通过一套严酷的流程,确保营业和IT团队每三个月对齐一次中持久方针,并以两周为周期进行快速协做取迭代。这证了然清晰的流程取周期,能最大化跨部分协同效率,让大公司也能具有创业公司般的响应速度。杰出的组织深知,系统流程管“事”,而人才取文化赋“魂”。冰凉的机械效率再高,领先企业正通过“深度绑定好处”取“细心设想成长”的双沉机制,将员工从“打工者”改变为“共创者”,建立实正的命运配合体。呷哺呷哺的“凤还巢”打算是其中典型,店长、区总等焦点需出资认购门店5%-15%的股份,间接分享利润。这完全改变了行为逻辑:一位店长合股人会自动研究若何优化引流券核销成本;另一位则操纵一切社交机遇开辟团餐营业。其创始人贺光启的方针,就是让员工 “像老板一样” 思虑。该打算下,相关门店利润率达到了30%以上。
一位店办理组开首店可获3%干股,成长为小区域司理可升至5%,成为大区域司理则可达8%-20%。这意味着,一位优良的员工完全能够通过正在系统内的奋斗,最终本色具有多店的权益,实现从“打工者”到“老板”的逾越。这套机制取海底捞的“师徒制”一脉相承,其焦点正在于用轨制设想回覆了“为谁而和”的问题,将组织扩张取小我致富的径完满同一。比绑定更深层的,是为员工供给可见的成长阶梯和持久价值。餐饮业正集体辞别“人力成本”不雅念,转向“人力本钱投资”。中式快餐品牌鱼你正在一路为此建立了名为 “三龙一苗”的全层级人才孵化系统。“飞龙打算”做为高管摇篮,以“红色逛学+戈壁徒步”淬炼带领力;“潜龙打算”通过中欧商学院课程取“学问萃取”工做坊锻制中层;“青龙”取“鱼苗”打算则针对重生代,通过轮岗、立异报告请示等体例快速融入。和府捞面的“千里马打算”则以严苛和细密著称,可谓餐饮界的“黄埔军校”。该打算仅面向全国分析排名前30%的店长,颠末多层选拔、集中培训和23天实和带教,最终只要约7%的佼佼者能进入储蓄池。公司投入庞大资本,培训内容曲击选址、利润管控等实和痛点。成果是双赢:员工王艳平允在两年内从店长成长为办理28家店的大区担任人;对公司而言,这些“内生人才”忠实度极高(2025年小区总自动去职率为0),晋升后适配成功率超85%,完满支持了其“曲营+联营”的快速扩张。最高阶的组织韧性,来历于文化取价值不雅的共识。这要求企业关心员工做为“完整的人”的需求,而不只仅是出产要素。为实现这一点,喜家德实践“五制合一”的组织心法:以文化机制同一思惟(起心动念),以选人机制优选种子(识人),以师徒机制复制人才(育人),以赛马机制筛选将才(),最终以合股机制共享果实(利他)。
2025年的餐饮严冬,是一次深刻的行业洗牌取认知沉塑。它宣布了依赖流量盈利和规模幻象时代的终结。先求存(安定现金流取质量),再提效(策动全链效率),后突围(建立差同化价值),这一切最终靠组织(沉塑人才取系统韧性)来支持落地。餐饮业的将来,将是“效率巨头” 取 “价值明星” 并存的 “双轨时代”。无论是凭仗极致效率成为普惠巨头,仍是依托奇特体验成为细分王者,其配合内核都是回归贸易素质:用可持续的效率,创制可被的价值。这个冬天是裁减弱者的筛子,更是锻制强者韧性的熔炉。对于实正的餐饮人而言,活下去,然后有质量地活得好,将是这个时代最伟大的勋章。
bjl平台官方网站